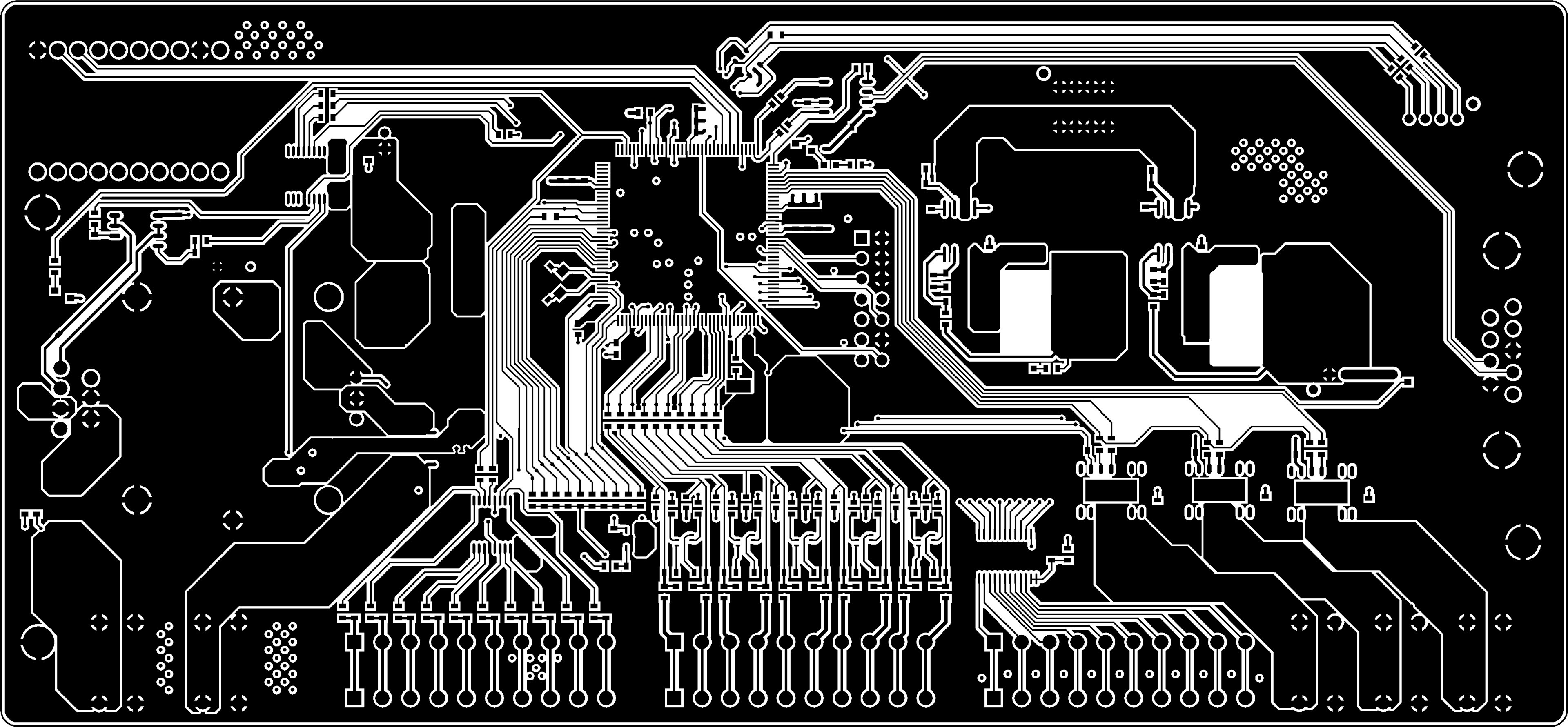
PATH: Programmable Automotive Test Hardware
projects
An all in one bench top hardware solution for testing PCBAs.
Feature set is optimized for Automotive and Aerospace controllers.



projects
An all in one bench top hardware solution for testing PCBAs.
Feature set is optimized for Automotive and Aerospace controllers.


